服务于全球各领域电子制造客户
公司新闻 行业动态 产品知识
广濑电机通过提供各种高品质车载连接器,为实现更安全・更舒适的出行社会贡献力量。在此向您介绍我们在研发车载连接器过程中对于产品通过严苛车载试验的要求。
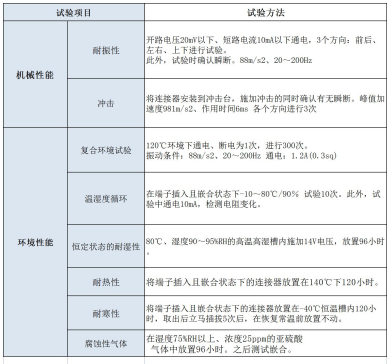
逆变器等驱动系统使用的连接器必须足够坚固,以承受长时间的振动和高温。用于辅助驾驶的摄像头和毫米波雷达等设备,由于阳光直射和内部电路发热而导致的高温,也要求具有高的可靠性。 我们将车载连接器分为 (1)驱动系、(2)ADAS系、(3)一般车载品,并进行了严格的试验,仅向客户提案通过各种严苛试验的连接器。即使客户考虑将未通过上述试验的产品用于车载,在无法保证使用可靠性情况下,作为对产品严格要求的供应商-广濑电机也会建议客户对产品做进一步评估,这也是为了保证客户的长期利益。 严格的试验条件 通过车载用连接器要求的各种严格试验。提供切实能确保安全性的高品质车载连接器。 *例:ZE05系列(接口/内部连接用板对线连接器) *连接器不同试验条件有所不同。 试验设备介绍 ★ 横滨中心(日本) 屏蔽室 电波暗室
逆变器等驱动系统使用的连接器必须足够坚固,以承受长时间的振动和高温。用于辅助驾驶的摄像头和毫米波雷达等设备,由于阳光直射和内部电路发热而导致的高温,也要求具有高的可靠性。
我们将车载连接器分为 (1)驱动系、(2)ADAS系、(3)一般车载品,并进行了严格的试验,仅向客户提案通过各种严苛试验的连接器。即使客户考虑将未通过上述试验的产品用于车载,在无法保证使用可靠性情况下,作为对产品严格要求的供应商-广濑电机也会建议客户对产品做进一步评估,这也是为了保证客户的长期利益。
严格的试验条件
通过车载用连接器要求的各种严格试验。提供切实能确保安全性的高品质车载连接器。
*例:ZE05系列(接口/内部连接用板对线连接器)
*连接器不同试验条件有所不同。
试验设备介绍
★ 横滨中心(日本)
屏蔽室
本公司的EMC试验室(电波暗室、屏蔽室)旨在提高EMC测试的可靠性,并申请了ISO/IEC17025 试验室认证,于2018年7月24日获得认证。(试验室认证号:RTL01600)。此外,还招募了具有iNARTE-EMC Engineer资格证书的人员,完全具备进行EMC试验的环境。 ★ 一关试验中心(日本) 连接器厂商中规模最大试验室 试验设备增至150台以上
本公司的EMC试验室(电波暗室、屏蔽室)旨在提高EMC测试的可靠性,并申请了ISO/IEC17025 试验室认证,于2018年7月24日获得认证。(试验室认证号:RTL01600)。此外,还招募了具有iNARTE-EMC Engineer资格证书的人员,完全具备进行EMC试验的环境。
★ 一关试验中心(日本)
连接器厂商中规模最大试验室
支持复合振动试验(USCAR)、耐水试验(IEC60529/ISO20653)、盐水喷雾循环试验(IEC60068-2)、温湿度循环试验(USCAR)等车载元件要求的各种试验。2018年,通过增加试验设备,成功减少了试验准备时间。 ※对于要求高可靠性的车载连接器,根据使用部位我们将推荐合适的产品,欢迎通过官网、客服电话进行查询。
支持复合振动试验(USCAR)、耐水试验(IEC60529/ISO20653)、盐水喷雾循环试验(IEC60068-2)、温湿度循环试验(USCAR)等车载元件要求的各种试验。2018年,通过增加试验设备,成功减少了试验准备时间。
※对于要求高可靠性的车载连接器,根据使用部位我们将推荐合适的产品,欢迎通过官网、客服电话进行查询。
上一篇【壹号娱乐产品推荐】支持10+gbps高速传输,bga夹层连接器-it3系列
下一篇推荐丨车载连接器 10个产品
www@yihaoyule.com
Maggie
微信咨询
黎小姐